Introduction

Providing personalized, actionable mentorship to help students set and achieve their learning goals.

BYJU’S, one of India’s top Ed-Tech startups, serves a vast student base with online classes and recorded learning materials. To ensure customer satisfaction, they employ customer success specialists, known as mentors, who are responsible for supporting students' learning goals and managing parents' expectations.

🎯

MentorConnect lets students and parents connect with mentors to get their queries resolved.

The problem

MentorConnect had limited outcome in driving students success.

MentorConnect offered students and parents to connect with mentors on chat, but there was no active engagement. Students would reach out to the mentor once in a while for typical issue resolution in scenarios when unable to join a class or when unable to login, etc.

🎯

We had to understand, what real mentorship is! How real mentorship could help students achieve success in their learning?

Business objective

Identifying student success as MentorConnect’s success criteria

The following the success criteria with stakeholders were identified through workshops:

🏆 Drive Student Success:
Attendance, assignment submission, participation in the class, test scores, concept clarity.

😊 Drive parent delight:
to manage and meet their expectations to build confidence.

📈 Drive Users’ Adoption and Engagement:
Open MentorConnect and BYJU’S app multiple times a day.

Research

Effective mentorship requires trust. Trust is established through Consistency, Expertise, and Positive Relationships.

Mentoring is to help and support people to manage their learning to maximize their potential, develop their skills, and improve their performance.

Through generative primary research with students from various age-groups, academic performances, their parents and mentors, several interesting stories and insights were uncovered.

Some students struggled to prioritize their favorite subjects, while others found it challenging to balance academics with other activities. It became evident that managing schedules and keeping up with coursework was a common issue. At the same time, parents sought better ways to track their child’s progress and provide timely support.

The findings

Effective mentorship should have a holistic approach, combining parental collaboration, targeted performance insights, social influence, gamification, and localized communication to drive student engagement and academic success.

There are three crucial aspects in the Student’s Journey:

  • Time Management
  • Performance Management
  • Parent Engagement

The following core themes were derived from our research:

  • Collaborate with Parents to supplement Mentors’ efforts.
  • Performance Indicators with actionable suggestions to students and parents to elicit desired academic outcomes.
    To Student: “Score in Rotational Motion is consistently low, please revise this topic.”
    To Parent: “Gopal hasn’t attended last 3 Physics classes, we need your help in motivating him.”
  • Social influence to motivate students through healthy competition and companionship.
  • Incentives and gamified experiences will ensure constant encouragement for students, for increased engagement.
  • Use local languages in nudges and notifications to make it more impactful

🎯

Several ideas, like calling students before class, stories to encourage class attendance, social proofing, gamification through incentivizing, etc were considered.
A planner that took into account students daily engagement, and suggested learning activities during the active learning hours.

Image 1 Image 2 Image 3

The solution

Personalized, contextual, and regularly timed nudges are instrumental in forming habits.

From the core themes of improving attendance, all the use cases were identified, like attendance, assignment submission, regular or on-time completion of course milestones, etc.

For eg: Absence in the class is a scenario in the use case. This is linked to the persona: Is the student a regular student who missed a class, or are they missing since a while, etc. These led to recommendations delivered in a tone suited to the persona for an encouraging guidance.

🎯

For each scenario of missed class, levels of engagement, performance, etc., there is a personalized recommendation for the student to take the next step.

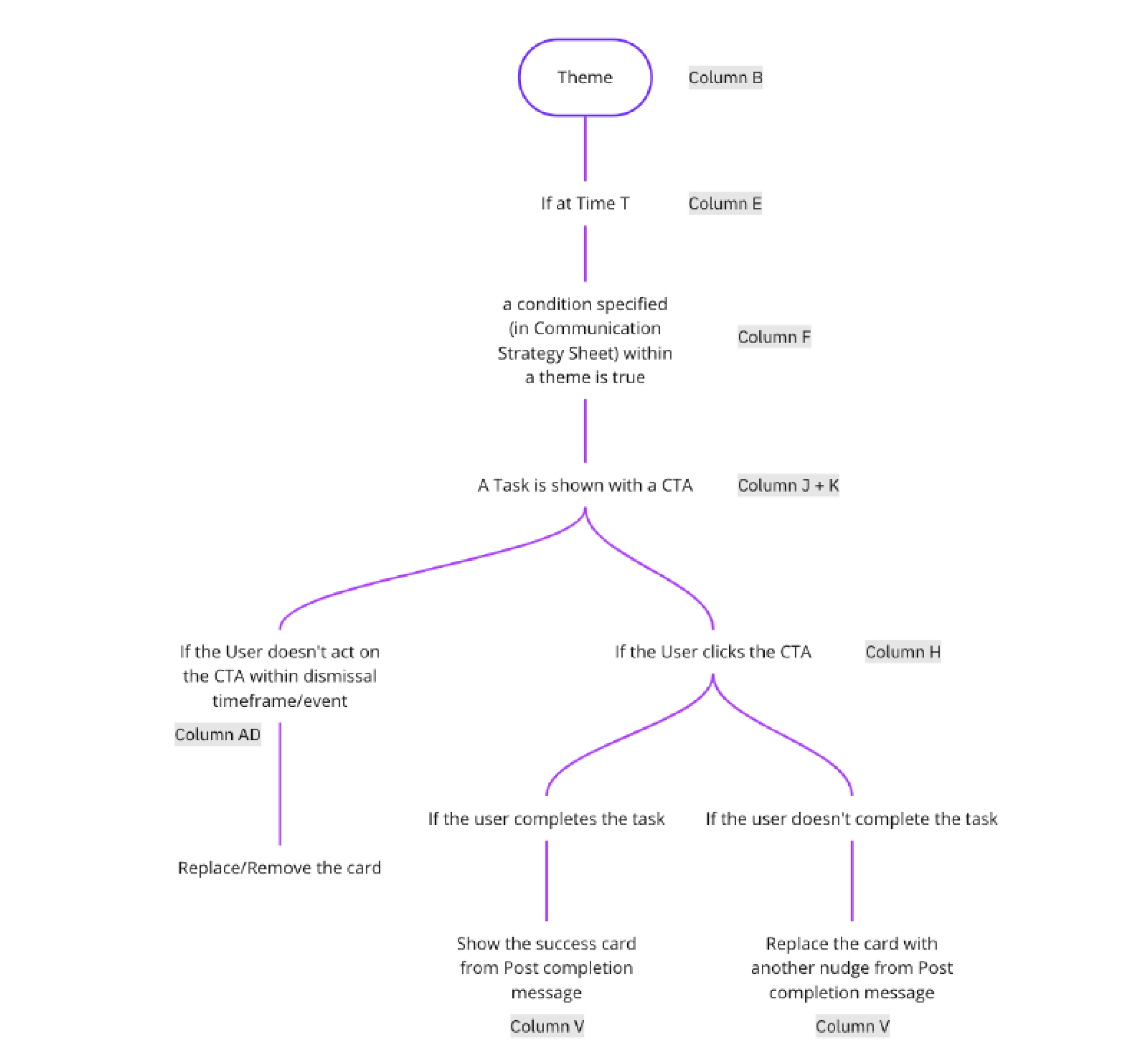
How does this work?

Algorithm chart for a self-sustaining feed generation.

We worked on the following aspects to make a self-sustaining home feed possible:

  • Life cycle of a recommendation:
    What would trigger a recommendation, what would be the recommendation, what would trigger the termination of the recommendation.
  • Data points needed to identify different trigger points
  • Dynamic and static info to be displayed with regards to the nudges
  • Cards containing the nudges to be displayed
  • Tone of Voice for the nudges

Example table for a card’s lifecycle:

A list of use case scenarios utilizing the framework of generating the home feed elements.

Delivery medium

A collection of homefeed cards A collection of homefeed cards
A collection of homefeed cards A collection of homefeed cards
A collection of homefeed cards A collection of homefeed cards

Outcome

MentorConnect features are now part of the premium app increasing the engagement on the platform and boosting student’s performance.

A pilot was run first on 1000 users and their performance and engagement were tracked over a period of 3 weeks. Eventually, the update was pushed to a larger set of 30,000 students, which had similar reception.

As a consolidation exercise done across BYJU’S products, MentorConnect was subsumed under the parent “BYJU’S the Premium app” or BTLP.